接案
原流購物網站
為業主製作一個可販售活動票券以及一般物品的購物網站,用以販售原流部落的課程、旅遊以及部落物品等。
2022.05.20
// 後端程式開發、前端程式開發、客服系統開發
專案資訊
角色:
後端程式開發、前端程式開發、客服系統開發
委託單位:
原民會/中興大學
時間:
2022.5.20 ~ 2022.12.31
類型:
接案
技術棧
PHP
MySQL
HTML
CSS
JavaScript
jQuery
接案
製作過程
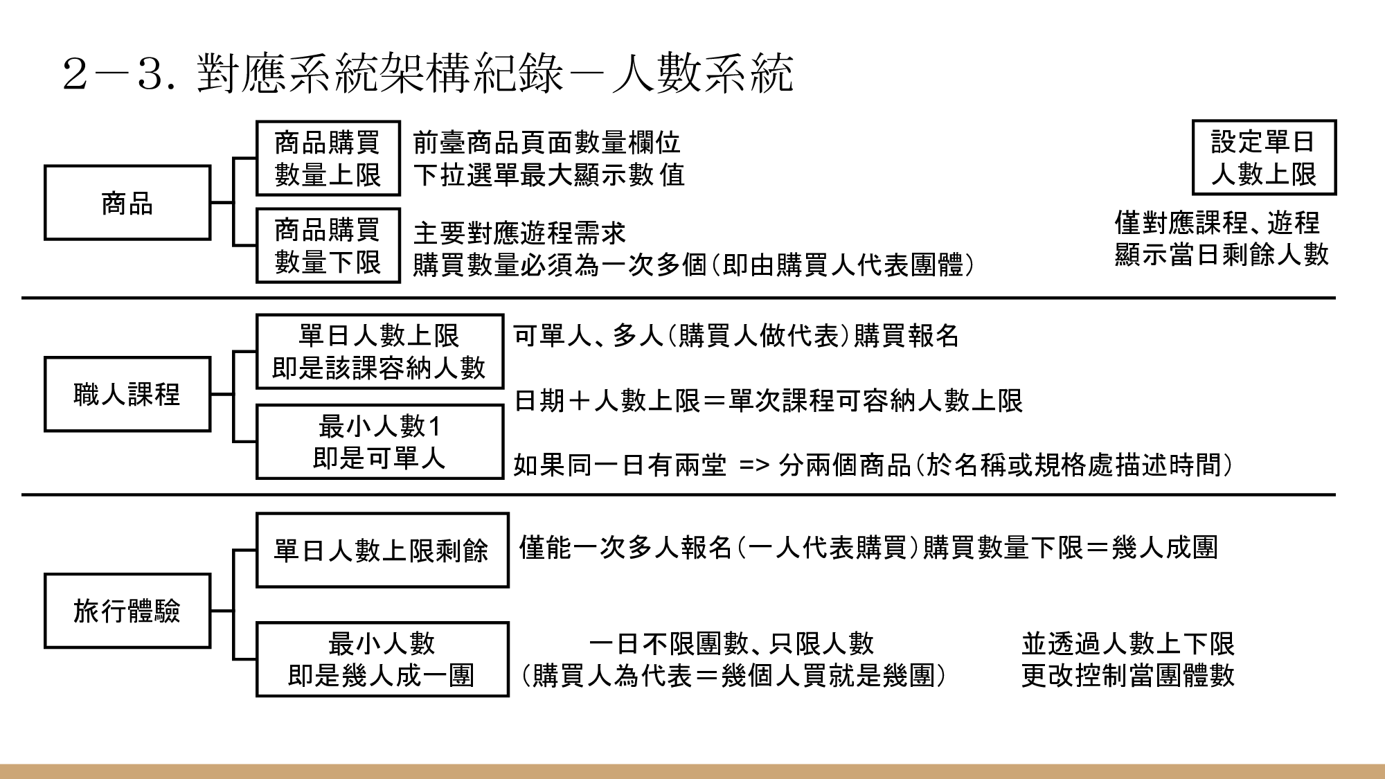
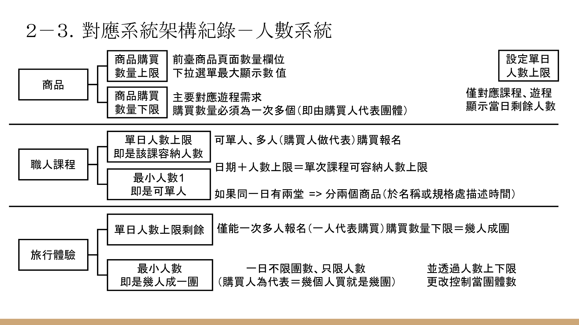
票券系統

後台報表

線上付款

客服系統
搜尋系統

評論與評價系統

折扣方案

專案藝廊





















